首頁
産品中心
锂電池快充放管理芯片
多口輸出動态功率調節芯片
快充協議芯片
無線充系列
加密IC
ACDC
應用方案
資訊中心
關于智融
加入智融
中
/
EN
聯系我們
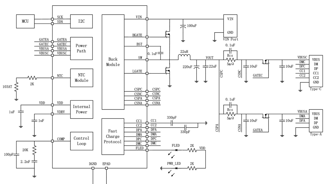
支持 PD 的多快充協議雙口充電解決方案
SW3516H 是一款高集成度的多快充協議雙口充電芯片, 支持 A+C 口任意口快充輸出, 支持雙 口獨立限流。 其集成了 5A 高效率同步降壓變換器, 支持 PPS/PD/QC/AFC/FCP/SCP/PE/SFCP 等多 種快充協議, 最大輸出 PD 100W(20V@5A), CC/CV 模式, 以及雙口管理邏輯。 外圍隻需少量的 器件, 即可組成完整的高性能多快充協議雙口充電解決方案。
應用領域
車充
适配器、插排
規格
功能框圖
查看PDF詳細資料
下載資料包
填寫以下信息即可獲取資料包。
獲取驗證碼
提交留言